2019-12-22发布
A-Level考试将于2020年完成改革,这意味着教学目标和课程设置都将有大变化。那么,此次改革究竟有何变化?就让小导航为大家解读吧!
此次A-Level考试最大的变化,就是废除了自2000年以来一直沿用的“模块式”考试系统。
英国高中课程的学制为两年:在第一学年(AS),学生通常选择自己最擅长且最有兴趣的三四门课,通过考试后获得AS证书;在第二学年(A2),学生可选择AS成绩优秀的3门课继续学习,通过考试后获得A-Level证书。
而在改革后的A-Level体制下,考生在第一学年的成绩将不计入总成绩,升学考试将在第二学年结束时进行。
总结
改革前:A-Level课程的总成绩=第一年的AS成绩+第二年的A2成绩,这个比例一般是各占50%。
改革后:A-Level课程的总成绩=两年A-Level课程后的大考成绩,最终的大考包含两年的课程内容。
需要注意的是,尽管改革后AS成绩不再计入总成绩,但AS的课程仍然很重要,这一点尤其体现在学生申请大学时:
1、申请大学时,学校仍然会关注学生的AS成绩;
2、AS成绩会影响学生的预期成绩和未来方向;
3、AS成绩可能会影响学生UCAS的分数。
A-Level改革对国际学生有何影响?
A-Level考试改革后,很有可能影响到国际学生的考试表现和大学入学率。
总体标准和评分方案基本没有变化,但在未来,学生们将不能再靠死记硬背获得高分。
——A-Level考试委员会委员戴尔·巴塞特
众所周知,国际学生非常擅长学习和记忆,但不擅长分析。而改革后A-Level考试则更加注重批判性思维,更加依赖分析技能,仅仅依靠死记硬背学生将无法获得优异的成绩。
此外,改革后的A-Level考试将更多地吸纳与英国历史文化和现实相关的问题,这也会对国际学生造成一定的影响。
那么,面对这次的改革,我们应该如何应对呢?
答案就是——
欧美新导航国际教育国际课程定制A-Level课程!
如果同学们想要更加高效的学习A-level,想要利用周末时间与名师对话高效地学习,可以向我们咨询,欧美新导航国际课程中心将竭诚为你解答!
欧美新导航国际教育国际课程定制中心开设的A-Level课程,会为每位入读的学生提供保底式的升学方案;且采用全英文授课,让学生在全英文环境下快速熟悉国外课程模式的学习方法。
欧美新导航国际教育国际课程定制中心的都有对应的升学方案和规划,入学的学生将根据预录取考试(含笔试和面试)的结果分班。

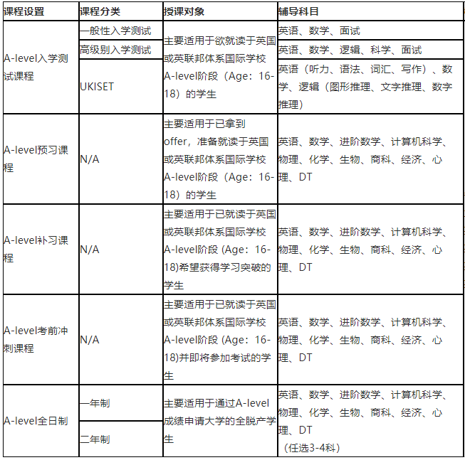
针对不同年级、不同基础的学生,欧美新导航国际教育国际课程定制中心开设了多种A-Level班型,一对一为学生规划学习方案,满足学生不同层次的学习需求。例如:
一年班(全日制)
通过入学测试+面试双重把关,遴选主课均分75%以上的优秀高中生,全程一对一服务,量身定制主课,帮助优秀的学生走向更加卓越的道路:保底世界名校,冲刺Top10名校,直击牛津剑桥。
一对一提优班&课后辅导班&考前冲刺班
针对国际学校在读的学生,开设一对一提优班、课后辅导班、考前冲刺班;个性化定制课程查漏补缺,完美衔接国际高中课程,为学生在国际高中的学习锦上添花,帮助学生以更加优异的成绩冲击世界名校!